小黑游戏最新手机游戏下载平台

手游资讯 最近更新 热门排行
您现在的位置:首页 > 软件资讯 > 应用教程 > 移动VS联通VS电信新号段 选哪家比较合适

移动VS联通VS电信新号段 选哪家比较合适

2025-07-25 17:35作者:佚名来源:本站整理浏览:701

随着新一年的到来,三家运营商也都摩拳擦掌投入了新的号段投放,试图多拉拢一些用户过来,那么你是否都了解这三家的套餐服务呢?下面就让我们一起来看看他们之间的区别,看看哪个才最适合我们呢。

一、中国移动198号段

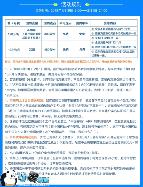
中国移动是最晚推出新号段的运营商,在3G时代国家为了支持自主3G标准的推行,把188号段分给了中国移动;在4G时代,移动未能获得最佳号段,这次只得到198号段。我们先看下移动与京东金融联合推出的198号段套餐:

是不是很有移动特色?138元套餐包含3G国内流量和450分钟国内语音,第一年每月赠送7G国内流量;198套餐包含国内不限量(20G内不限速)和300分钟国内语音;超出套餐后,语音0.19元/分钟,流量0.29元/M,另外赠送相应的京东券等。

二、中国联通166号段

中国联通这次拿到了最好的166号段,并与蚂蚁金服合作推出蚂蚁大宝卡、蚂蚁国宝卡、芝麻冰淇淋卡:

蚂蚁大宝卡36元/月,包含2G国内流量和100分钟国内语音,淘宝、天猫、钉钉专属流量免费,超出套餐后,国内流量10元/GB、国内语音0.1元/分钟。

蚂蚁国宝卡66元/月,包含6G国内流量和400分钟国内语音,淘宝、天猫、钉钉专属流量免费,超出套餐后,国内流量10元/GB、国内语音0.1元/分钟。

芝麻冰淇淋卡199元/月,国内流量、语音不限量,但是流量超过40GB后开始限速,语音拨打非联通号码超过3000分钟或拨打超过1000个不同号码用户,当月关闭语音服务。

三、中国电信199号段

中国电信199号段推出两款套餐:

分别为99元/月的省内不限量和199元的国内不限量,但是同样也有限制,其中199元限制如下:

大家在上述三大运营商信号段套餐上有没有看到新意呢?

就移动198号段套餐来说,主要是与京东合作,加入了赠送京东券的活动,资费来讲,明显不如原98元省内不限套餐与198元国内不限量套餐。

就联通166号段套餐来说,同样主打互联网套餐,蚂蚁宝卡免流App过少,且不说完全比不上腾讯王卡,就连自家的阿里宝卡和鱼卡都比不上。

就电信199号段套餐来说,与原不限量套餐基本一样。

不知道大家有没有从三大运营商的新号段套餐里看出新意,笔者是打算继续等2020年全国推广携号转网了,您呢?

Tags: 责任编辑:小黑游戏

热门推荐