安卓下载 直接点击下载
训练巅峰脑力软件是一款可以帮你提升记忆力、计算力、判断力、注意力等脑力的app,里面包含各种记忆方法,记忆实例有效的帮助你找到属于自己的记忆方法,想要让自己的大脑更加聪明的朋友一定不要错过啦,赶快下载使用吧。
里面有非常多的小技巧供用户进行学习,记忆字母、判断大小、简单计算、记忆方法等等,可以帮助用户提升判断力、计算力、记忆能力,提高你的记忆力水平,还可以让你的思维能力得到强化提升,非常不错。
帮助用户更好的去进行学习
帮助用户去进行学习技巧的了解
可以帮你提升记忆力、计算力、判断力、注意力等脑力
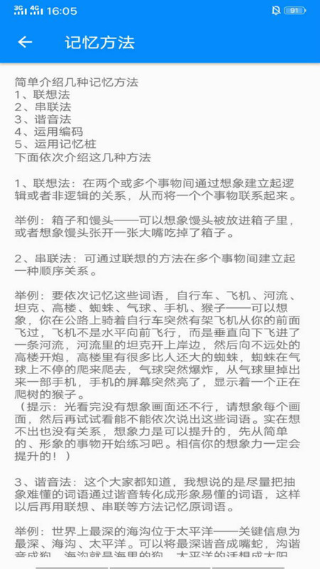
记忆方法中介绍了几种记忆方法,你可以应用到生活中, 摆脱遗忘
记忆数字中可以提升记忆历史年代、电话号码、身份证、车牌号等数字信息的能力
学习编码中可以学习数字编码和字母编码
判断大小中可以提升判断力
记忆字母中可以提升记忆英语单词的能力
文字组合中可以训练想象和联想能力
学习版块中有思维方法、记忆实例、心理学定理等内容
流利说英语app下载先锋版
青鹿作业app下载官网版安卓版安装
乐写字
容医学医世界app
博雅问学app
基因小怪兽app
泰语学习app
管理会计师准题库手机版
师语新说安卓版
旺课
鲜例(方言英语口语培训) v1.0.19 安卓版
AI学堂app
四川大学图书馆app
光环云课堂
南保学院app
粉笔考研app最新版
初中帮app
新东方留学考试老师版app v2.2.1 安卓版
版权所有 Copyright © 2014-2025 www.xiaohei.com小黑游戏